时间:2024-02-24 13:10:27 浏览:287

关于这两场竞赛引发的抵触,中国篮协也开出了重磅罚单。对大庆女篮主帅塔西奇罚款1万,停赛2场,取消评奖资历;两俱乐部各罚款5万,取消评奖资历;与此同时,有6名球员被罚款1万、停赛2场、并且取消评奖资历,她们区分是周月明、张亚琪、钱内迪·卡特、陆紫薇、刘纯韶、陈思奇。还有13名球员被罚款罚款5千、停赛1场和正告,区分是:吴爽、曹丽庆、罗怡璐、郑好、王雨薇、马琪蕊、黄金莲、博亚娜·科瓦切维奇、胡玥明、邢金博、方敏、王泽、陈少玲。
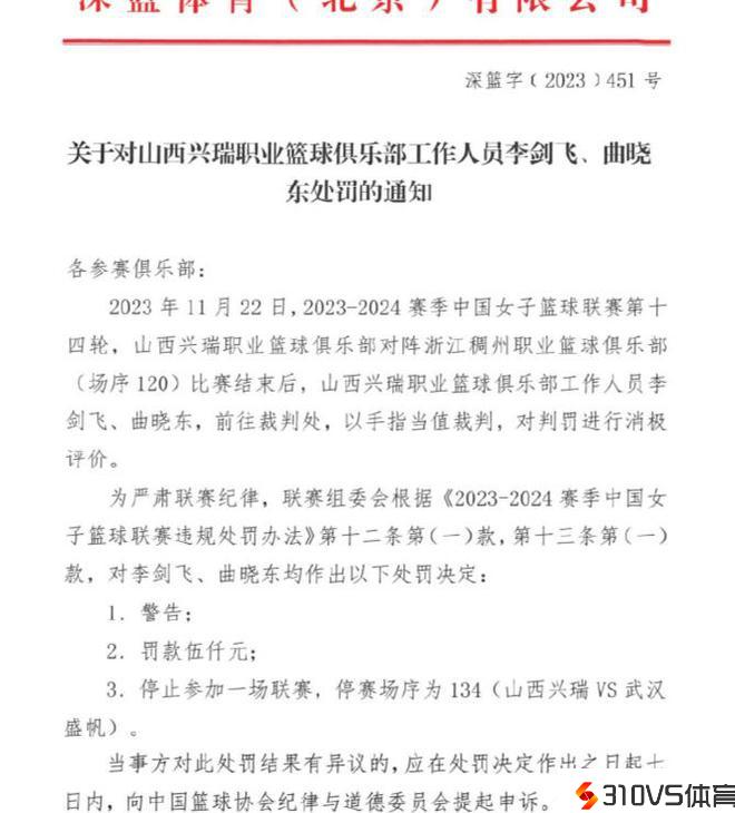
另一场竞赛,最后时辰裁判让山西女篮相当不满,山西女篮教练组和管理层大闹技术台,表达愤怒之情。
随后,吴爽和周月明先后故意犯规,双方由此迸发肢体抵触,场上乱成一团。大庆女篮外援钱内迪-卡特心情相当激动,屡次怒推对手。
在大庆女篮跟福建女篮的最后时辰,场上迸发了剧烈抵触。竞赛还剩40秒,先是大庆女篮主帅莫米尔-塔西奇不满裁判,甚至怒摔篮球,被驱逐之后,塔西奇退场时比数钱手势讽裁判。