时间:2025-07-06 13:02:54 浏览:109
北京时间7月6日,让我们继续关注国内足坛。在上轮中超联赛中山东泰山队在2比2逼平河南队之后,由于国足备战东亚杯,在结束比赛之后,各球队进入间歇期,球队已经放假调整。据老牛透露泰山队放假5天,并在6日重新集结。
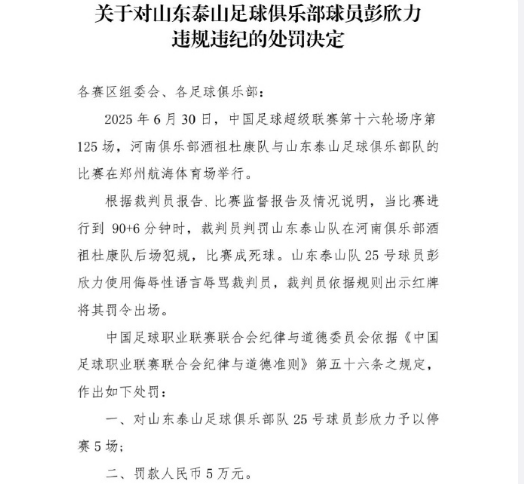
然而在5日,山东泰山再次收到罚单,中场大将惨遭重罚,中足联官方发布彭欣力因在对阵河南的比赛中辱骂裁判员,被停赛5场并罚款5万。

彭欣力34岁,身高1米77,是泰山队“彭毕生辉”组合之一,踢球还算是兢兢业业,然而作为崔康熙的嫡系球员,球迷对他的质疑声音不断。曾效力上海申花,是边缘化的存在,然而随着崔康熙担任泰山队主帅之后,他与毕津浩一同加盟泰山队,年龄都接近35岁。

本赛季彭欣力在赛季初是泰山队绝对主力,不过随着赛季进行,他的出场时间减少。本赛季出战12场比赛,其中首发6场,上轮与河南队比赛中,最后阶段替换上场,不过上场3分钟,他抗议裁判被吹罚红牌。此次被停赛5场+罚款5万,不得不说足协也是把权力使用的淋漓尽致,判罚尺度的公平性已经成为制约发展的重要因素。
然而对于泰山队来说有影响,但是影响不大。跟队记者老牛透露:现阶段泰山队后腰位置人员储备丰富,彭欣力的停赛影响并不是很大,泰山队最重要的还是要解决崔康熙的合同问题。

除了彭欣力禁赛之外,山东泰山还有更大的不利消息,按照安排泰山队6日重新集中,崔康熙团队是去是留,泰山队管理层需要尽快给出一个明确答案。不过据知情人士透露,6日集结,崔康熙肯定不会回来。至于何时回来,关键在于泰山队。同时知情人士也透露,若泰山队能够按照约定及时发放工资,他会回来,若不能按时发工资,他短期内不会回来。

再结合崔康熙经纪公司在社交发文:“健康权,被忽视、被攻击、被剥削、被迫害;休假权,合法、(是)雇员的权利、(是)法律法规;至于真相,当真相还在穿鞋时,谎言已绕地球跑了半圈。”这也从侧面看出崔康熙团队在合约方面拥有主动权,属于按章办事。
尽管山东球迷对于崔康熙的不满,战绩糟糕,对新人使用的漠视,崔康熙这样的做法也被外界视为与俱乐部的“对抗”。与此同时崔康熙对泰山队的怨气极大,他继续留队,原因只有一个拿到违约金。据悉崔康熙以及团队的违约金在1000万元人民币以上。

当前泰山队也很无奈。之前李平康透露俱乐部账面余额是23万元,资金问题一直没有彻底解决,这也导致球队运营陷入全面被动。除没有资金外,俱乐部股权架构混乱,由三家企业组成,涉及重大问题需要更高层领导决策,而董事长吴志东没有拍板权,济南文旅又没有钱。

吴志东无能,崔康熙合同没有成绩要求,再加上济南文旅不作为。去年奖金事件有裂痕到引援主导权的斗争,再到球衣广告和招商一年不如一年!当前所有问题的根源在俱乐部以及管理层,山东泰山该何去何从?
对此你怎么看?欢迎留言讨论,谢谢大家。
相关阅读: