时间:2025-06-20 11:30:56 浏览:107

近日,中足联的一纸处罚决定引发了广大球迷和媒体的热议,同样是在赛后对裁判的判罚发表意见,但山东泰山俱乐部主教练崔康熙被停赛1场,罚款1万元;而成都蓉城球员韦世豪却安然无恙。中足联这种截然不同的处罚结果,被外界普遍质疑存在明目张胆的“双标”执法。
在中超联赛第14轮津门虎主场与泰山队之战后,崔康熙在新闻发布会上表达了对裁判判罚的不满 ,直言球队遭遇诸多不公正判罚,导致球员有被迫害想法。他甚至直接质问比赛监督对裁判判罚的看法。6月19日,中足联迅速发布罚单,以“发表不负责任评论”为由,对崔康熙处以停赛1场、罚款1万元的处罚。从程序上来说,中足联依据《中国足球职业联赛联合会纪律与道德准则》作出处罚,有规可循,无可指摘。

如果中足联能够一视同仁,那么也不会引起太大的争议,毕竟中超裁判水平十分低级已经是多年存在的事实,谁遇上谁倒霉,如果实在忍不住发几句牢骚,那属于自找麻烦。假如在处罚上再厚此薄彼的话,那就证明中足联的水平也不咋地。
回顾韦世豪此前的行为,呈现出的是另一番景象。在之前的比赛中,韦世豪也曾多次在场上和场下发表对裁判判罚不满的激烈言论,言辞之犀利并不亚于崔康熙。在某场比赛中,他因对裁判的一次判罚极为不满,在场上直接向裁判大声抗议,甚至在不久前的采访节目中,面对全国观众毫不掩饰自己对裁判的质疑,认为裁判的判罚影响了比赛的走向。可直到现在,中足联并未对韦世豪的这些言论并未做出任何实质性的处罚,仿佛这些事从未发生过。

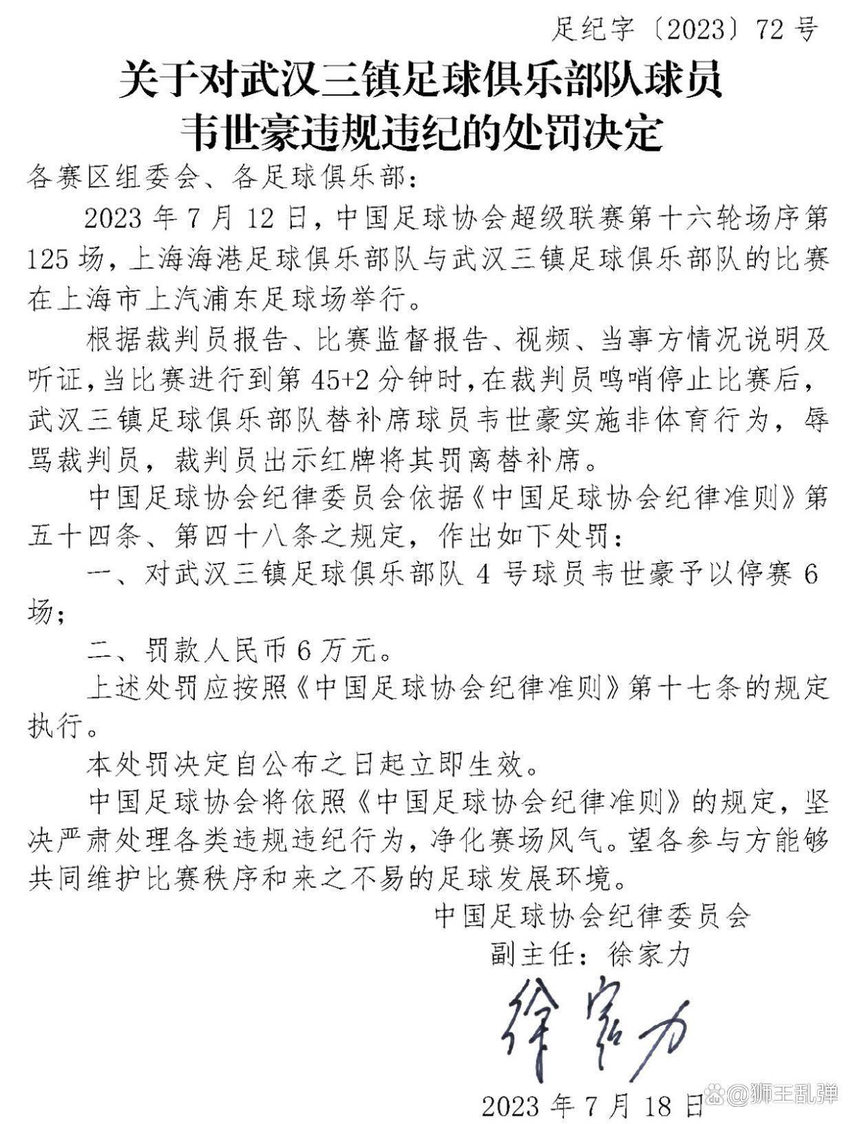
更何况,韦世豪在场上的屡屡粗暴犯规也曾招来过中国足协对他的严厉处罚。上赛季第24轮比赛,韦世豪在场上实施暴力行为,用脚从背后踢向对方球员,裁判员当即出示红牌将其罚令出场。赛后中国足球协会纪律委员会对其做出停赛4场 罚款4万元的严厉处罚。再往前追溯至2023赛季,上海海港迎战武汉三镇,在裁判员鸣哨停止比赛后,当时还是武汉三镇球员的韦世豪在替补席实施非体育行为,辱骂裁判员,裁判员出示红牌将其罚离替补席。赛后中国足球协会纪律委员会依据《中国足球协会纪律准则》对其作出停赛6场+罚款6万的处罚。

不管是在场上,还是在场下,不管是在公开场合,还是非公开场合,韦世豪都能以桀骜不驯的形象出现在人们面前,对抗不良裁判,这在很多人看来是一种“非常正义”的行为,但规则还得遵守,不是吗?中足联这次放过韦世豪,是否被看作是一种无可奈何之举呢?
这种反差极大的处理方式,难免让人产生中足联“双标”执法的质疑。同样是对裁判判罚发表看法,为何崔康熙要遭受处罚,而韦世豪却能置身事外?是因为崔康熙是外籍教练,而韦世豪是本土球员,中足联在处罚时存在内外有别?还是因为崔康熙所执教的泰山队和韦世豪所效力的成都蓉城在联赛中的地位有差异,所以执法尺度也有所差异?一直以来,山东泰山虽然在中国足坛为中国足球的发展默默耕耘数年,但一直不受中国足协的待见,成为中超裁判误判的“重灾户”,而这回中足联在处罚问题上又给出“双标”判罚,直让人“是可忍孰不可忍”啊!

中足联作为联赛的管理者,其处罚决定本应公平、公正、透明,为联赛树立良好的秩序和榜样。但此次事件中,明显的“双标”行为不仅损害了自身的公信力,也让广大球迷对联赛的公正性产生了严重的怀疑。这对于本就处于艰难发展阶段的中国足球来说,无疑是雪上加霜。球迷们希望看到的是一个公平竞争的联赛环境,而不是充满偏袒和不公的赛场。中足联若想挽回声誉,重塑球迷信心,或许需要重新审视自己的处罚标准,给所有关注中国足球的人一个合理的交代。
相关阅读: